Table of Contents
Screen
System Definition - Goal and scope
A screen is an electronic device designed to render visual content, by displaying electronic images. It is composed of pixels, which light up to create the image.
Definition
What is it used for?
* Render visual content, by displaying electronic images * Used for laptop, tablet, smartphone, computer monitor, television
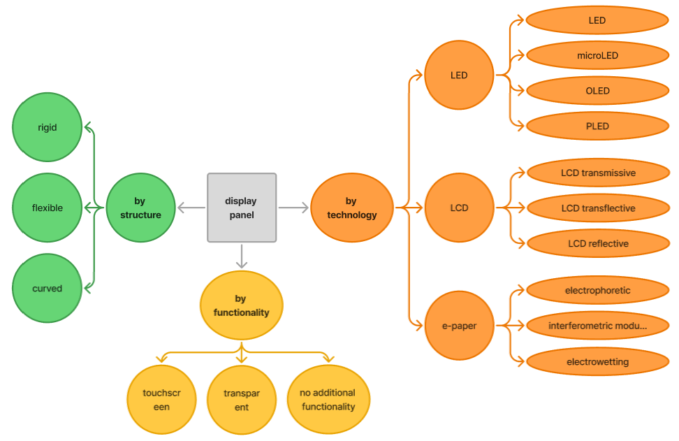
Are they different types and technologies?
Technologies:
- CRT = Cathode Ray Tube
- LCD = Liquid Crystal Displays
- LED = Light-Emitting Diode
- OLED = Organic Light-Emitting Diode
- e-paper
- plasma
- SED = Surface-conduction Electron emitter Display
Can be touch-sensitive or not, flexible or rigid, transparent or not.
If different types, what are the differences in terms of materials, process, use consumption?
- LCD screen: they have a backlight, a TFT (thin film transistor) matrix, liquid crysals, poliraziers
- OLED screens: no backlight needed, TFT matrix is optional, emissive materials are organic
- e-paper: TBC
Is there a generic component that represents a family of components?
TBC
How many sub-parts does the system consist of?
TBC
Perimeter
What is included?
TBC
What is excluded?
TBC
Functional unit and reference flows
What is the functional unit?
TBC
What are the reference flows?
TBC
Life Cycle - Inventory
⇒ Goal: Define state of the art on life cycle stages to be considered.
Database and tools
What are the already existing data (dataset, parametric model, paper, etc.)?
Ecoinvent dataset, Negaoctet dataset, draft of parametric in Léa Bitard's Master thesis (Resilio)
Raw materials
⇒ Goal: List the technical information needed for the LCI.
What is it made of?
Who are the main mining? Where are they located?
Is there mining processes information available?
Manufacturing
⇒ Goal: List the technical information needed for the LCI.
For each system sub-part:
What are the manufacturing processes?
What are the assembly processes?
For each process, what is the energy consumption?
For each process, what are the inputs (water, chemicals, etc.) ?
For each process, what is the yield? Are they co-products and/or losses?
How the “main” manufacturers can be characterized: by the number of components manufactured, the market share (€), other?
Who are the main manufacturers? Where are they located?
Distribution and packaging
⇒ Goal: List the technical information needed for the LCI.
What are the packaging? Made of which materials?
Which are the transport modes?
What are the transport distances?
Use
⇒ Goal: List the technical information needed for the LCI.
What is the service lifespan? (durée d'utilisation)
Is there a reparation factor?
Is there sub-parts replacement?
Where is it used?
Who are the users?
Which + how much energy does it need?
Is there emissions from use?
End of life
⇒ Goal: List the technical information needed for the LCI.
What is the lifetime? (durée de vie)
Is it different from lifespan and why?
Is it refurbished? + Where?
Is it recyclable? Can it be dismantled? Which material can be separated? + Where and how?
Is it incinerated with energy recovery? Just incinerated? Buried? + Where?
Which part of waste can be considered as mismanaged (neither recycled, nor incinerated, nor buried)?
Environmental assessment
⇒ Goal: Define state of the art on environmental impacts.
What are the impact assessment methods used (EF, ReCiPe, others)?
What are the known environmental impacts associated to the system (indicators)?
What are the known hotspots? Which raw material? Which life stage?
What are the potential parameters affecting environmental impact?
- screen technology
- screen format: the ratio between the width and the height of the display
- diagonal lenght
What are the main source of uncertainty?
Bibliography
⇒ Goal: Source every data we cited previously
List of our sources
Data origin: bibliographic source / consortium hypothesis / expert opinion - required if a Data Quality Rating (DQR) must be completed
Next steps
⇒ Goal: List challenges and clarify priority areas for action
What do we know we don't know?
- The process technologies and yields must have improved in the past years.
What are the identified challenges?
- Almost no data at all

Discussion